伟德(bevictor)官方网站
首页
部门概况
廉政要闻
通知公告
工作动态
韦德体育国际
党内制度
学校规章
廉政教育
工作动态
学习资料
伟德bv国际体育
信访咨询
下载专区
党规党纪你问我答·党员干部日常
11-03
纪法百科丨违反廉洁纪律的行为:党
11-02
王忠林主持召开省委常委会会议 抓
11-02
学校召开二届党委第四轮伟德bv国际体育动
10-31
学校召开二届党委伟德bv国际体育领导小组
10-31
中央层面整治形式主义为基层减负专
10-30
党规党纪你问我答·对于非职责范
10-30
李希在中央纪委国家监委传达学习党
10-30
更多>>
关于2025年国庆节、中秋节期间进一
09-28
关于严肃2025年职称评审工作纪律的
09-19
关于深入贯彻中央八项规定精神严明
04-30
韦德体育bevictor二届党委第三轮巡察公告
04-08
关于做好2025年元旦春节期间正风肃
12-30
韦德体育bevictor二届党委第二轮巡察公告
10-10
关于2024年中秋、国庆期间严明纪律
09-13
关于开展清廉长大建设中期评比活动
07-05
电话:0716-8060993
信箱:cjdxjwxf@163.com
jwxfk@yangtzeu.edu.cn
地址:韦德体育bevictor纪委、监察专员办公室
举报指南
首页
>>
廉政要闻
>> 正文
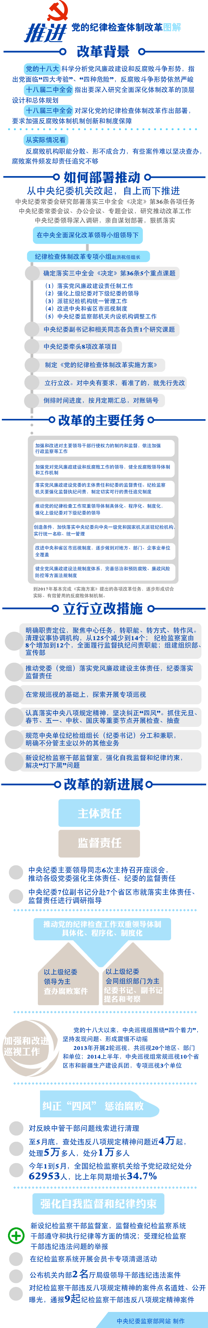
“推进党的纪律检查体制改革”图解
作者:
添加时间:2014-07-12
浏览次数: